L’union Départementale des Sapeurs-Pompiers de Meurthe-et-Moselle (UDSP 54) est un organisme associatif qui fédère, accompagne et soutient tous les membres du service d’incendie et de secours du département : sapeurs-pompiers volontaires, professionnels, jeunes sapeurs-pompiers, personnels administratifs et techniques. L’union départementale met également un point d’honneur à poursuivre des liens intergénérationnels avec nos anciens et donc à maintenir un lien très fort avec les anciens sapeurs-pompiers.
Au-delà de fédérer, l’UDSP 54 a aussi pour objectif de gérer le fonctionnement des sections de Jeunes Sapeurs-Pompiers (JSP) et d’organiser leur cursus de formation sur quatre ans en vue de la préparation du Brevet National des JSP.
Parallèlement, elle s’engage à souscrire et à proposer des assurances pour ses adhérents, les garantissant ainsi en cas d’accident en service ou lors d’activités associatives. Enfin, l’association s’efforce de soutenir et de compléter les actions des amicales, notamment dans le domaine de la solidarité et de l’action sociale.
L’Union Départementale est ainsi l’interlocuteur de toutes les amicales, des centres d'incendie et de secours et du Service Départemental d’Incendie et de Secours (SDIS). Elle est le relais de l’Union Régionale et de la Fédération Nationale des Sapeurs-Pompiers de France.
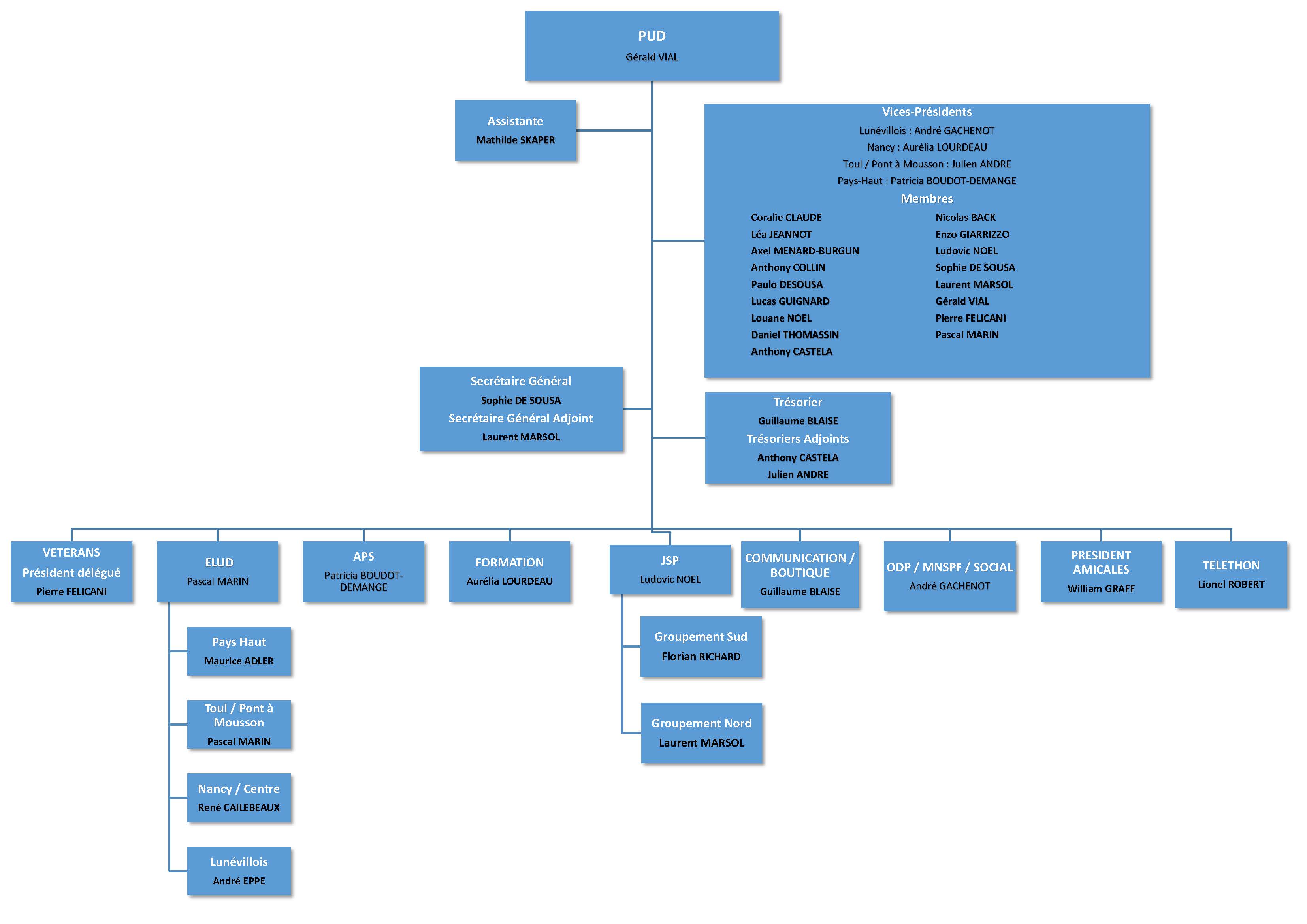
Organigramme

